728x90
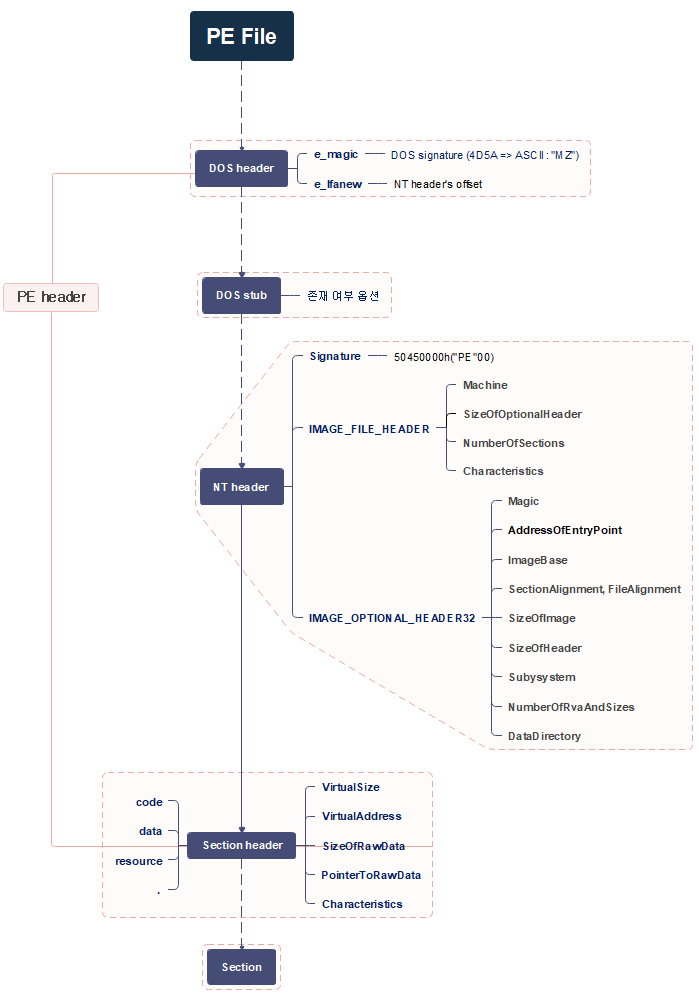
PE file 구조 중 DOS header 부터 Section header 까지를 PE header, 그 이외의 부분을 PE body라고 부른다
PE header의 구조를 <리버싱 핵심원리> 책을 참고하여 아래와 같이 큰 부분들만 정리해 봤다.

728x90
반응형
'Reversing > Information' 카테고리의 다른 글
| 실행 압축 (0) | 2024.02.01 |
|---|---|
| 범용 레지스터 역할 (0) | 2024.02.01 |
| TEST 어셈블리 명령어 (0) | 2023.12.21 |
| 스택 프레임 (0) | 2023.12.17 |
| 스택 (0) | 2023.12.16 |